brazeai
4 TopicsWanting to test the new AI Intelligent Selection
Our team is wanting to perform an A/B test using the AI Intelligent Selection. We are going to select a basic one step push to test on where we want to run a copy test. In terms of reporting, i'm just curious to understand how the setup works to know how this will appear in our reporting and wondering if there is any type of braze reporting that comes with using this testing option that we could leverage when reporting out on performance - such as how frequently the audience is re-assessed, how it decides what percentage of audience to change, etc? Any help on this would be appreciated to educate our strategy team. Thank you!55Views2likes1CommentFavorite Braze (new-ish) Features / Releases?
Hey all š I'm jumping back into Braze after 2 years away, and interested to learn what's changed and what are some of the communities favorite new features?? I noticed the UI has been revamped, and there's some great new features, so interested in hearing what are some of the things that have made real differences in your work in Braze or really delighted you when you started using it? Thanks in advance and happy to be back in the platform!149Views1like2CommentsHow to get started with Braze AI
My company is a B2B banking platform, and our current product marketing approach follows a traditional deterministic model, relying on 'if-then' logic. However, we want to move beyond static flowcharts and drip campaigns to a more dynamic, data-driven next-best action model. Iād love to hear recommendations on where to start. What are the key steps to making this transition successful? And how can I best equip my data team with the insights and resources they need to build an effective system?152Views0likes2CommentsForge Canvas Template: Frequency/Channel mix Experiment Setupā
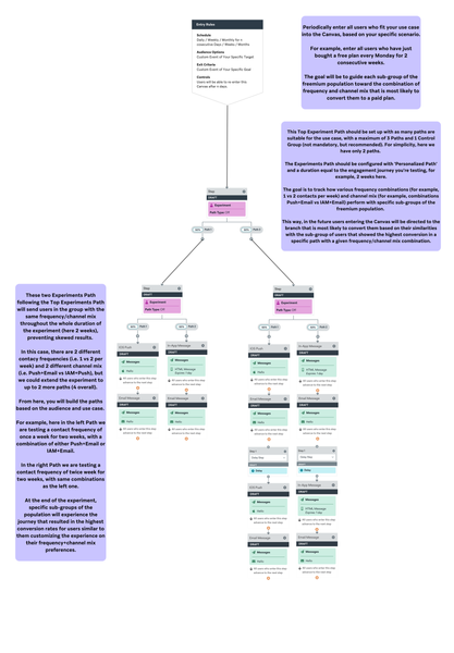
This Canvas serves as a starting point for setting up an experiment aimed at sending specific sub-groups of a user population down the engagement journey that has the highest likelihood of converting them. The criteria that differentiate the journey in this Canvas are tied to two variables: 1. Frequency: n times over n periods depending on the use case, industry, and type of product. For example, n times per week for n weeks. Both the 'times' and 'periods' should be customized according to the use case. 2. Channel mix: combinations of at least 2 channels based on the use case, industry, and type of product. For example, a push notification followed by an email or an IAM followed by an email. The channels to test should be customized based on the use case. The goal here is to leverage Braze's personalization systems to take experiments to the next level: no more simple A/B tests where all users are sent down the engagement journey that converts the most overall. Instead, specific sub-groups of the population will be sent down different, specific paths based on their unique characteristics/preferences. This allows us to avoid a 'one size fits all' approach and instead create multiple journeys that users can experience based on what they prefer (and what tends to convert users like them better š )." Iāve been using this setup for a while, and the uplift compared to a single experience for the entire population (chosen after multiple iterations of a classic A/B test) is significant. Let me know what you think and if you have any ideas for improving this setup!126Views2likes1Comment