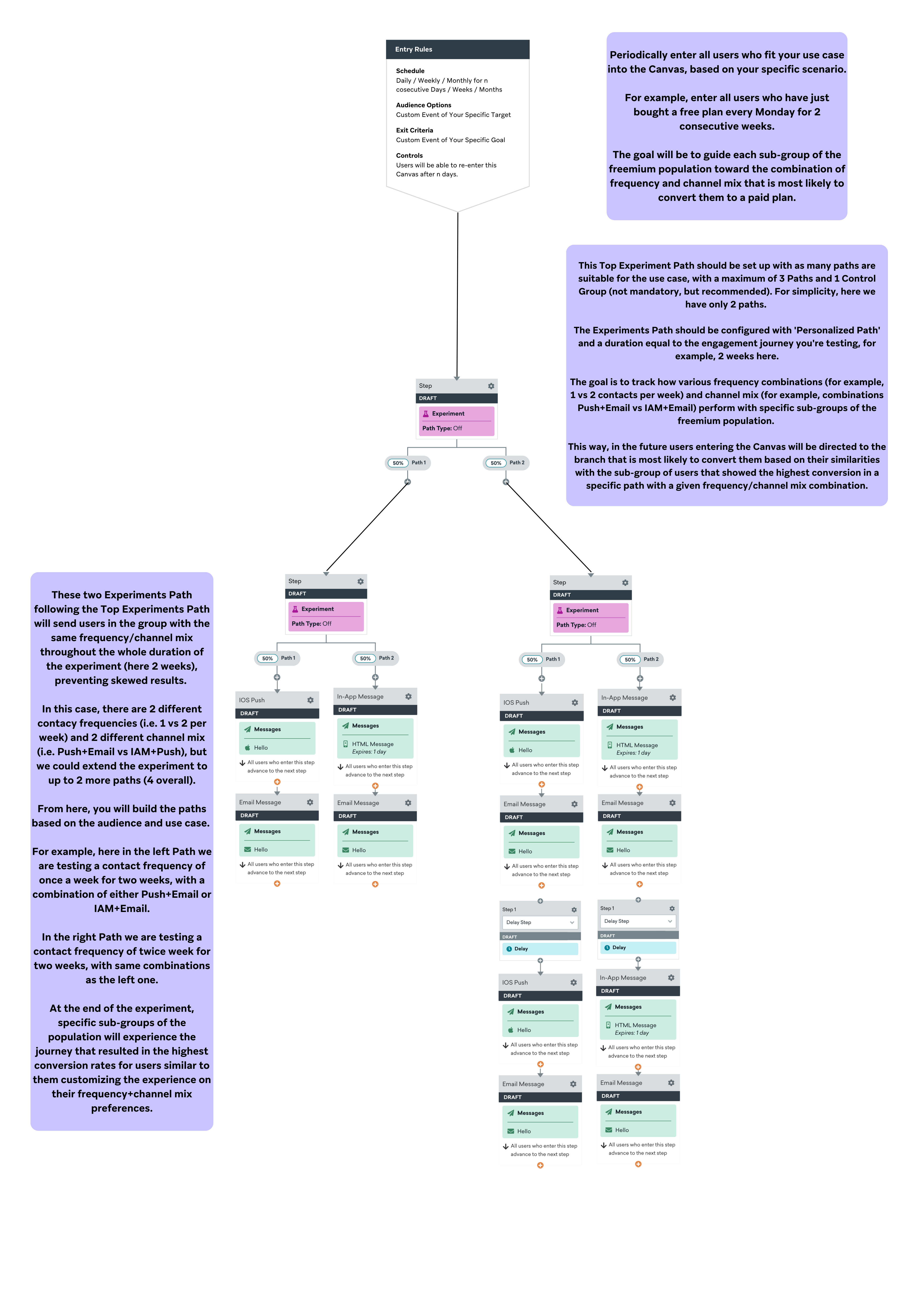
This Canvas serves as a starting point for setting up an experiment aimed at sending specific sub-groups of a user population down the engagement journey that has the highest likelihood of converting them.
The criteria that differentiate the journey in this Canvas are tied to two variables:
1. Frequency: n times over n periods depending on the use case, industry, and type of product.
For example, n times per week for n weeks. Both the 'times' and 'periods' should be customized according to the use case.
2. Channel mix: combinations of at least 2 channels based on the use case, industry, and type of product.
For example, a push notification followed by an email or an IAM followed by an email. The channels to test should be customized based on the use case.
The goal here is to leverage Braze's personalization systems to take experiments to the next level: no more simple A/B tests where all users are sent down the engagement journey that converts the most overall. Instead, specific sub-groups of the population will be sent down different, specific paths based on their unique characteristics/preferences. This allows us to avoid a 'one size fits all' approach and instead create multiple journeys that users can experience based on what they prefer (and what tends to convert users like them better 😉 )."

I’ve been using this setup for a while, and the uplift compared to a single experience for the entire population (chosen after multiple iterations of a classic A/B test) is significant.
Let me know what you think and if you have any ideas for improving this setup!